Kubernetes Namespace Management
KubeRocketCI deploys applications to namespaces. By default, the platform automatically creates these namespaces. This page provides information on an alternative approach to namespace management.
Overview​
Namespaces are created by the platform when user creates CD Pipelines. The operator creates them according to the specific format: <platform-namespace>-<application-name>-<stage-name>.
The cd-pipeline-operator should have the permissions to automatically create namespaces when deploying applications and delete them when uninstalling applications.
Disable Automatic Namespace Creation​
In certain scenarios, the automatic generation of namespaces might be restricted. For instance, project-specific security protocols might necessitate disabling this feature. This can be achieved by adjusting the manageNamespace parameter within the values.yaml file.
By default, manageNamespace is enabled (true), but it can be toggled off (false). Consequently, users might encounter issues when attempting to deploy applications through the KubeRocketCI Portal UI due to permission constraints:

The error highlighted above indicates the necessity for users to manually create a namespace following the <platform-namespace>-<application-name>-<stage-name> naming convention prior to stage creation. Moreover, the cd-pipeline-operator requires administrative rights to manage the namespace effectively. For instructions on manually creating a namespace, proceed with the steps outlined below:
-
Create the namespace by running the command below:
kubectl create namespace <platform-namespace>-<application-name>-<stage-name>noteThe
<platform-namespace>-<application-name>-<stage-name>format for namespaces is set by default but is not mandatory. You can set your custom namespace when creating an Environment. -
Create the administrator RoleBinding resource by applying the file below with the
kubectl apply -f grant_admin_permissions.yamlcommand:grant_admin_permissions.yamlkind: RoleBinding
apiVersion: rbac.authorization.k8s.io/v1
metadata:
name: edp-cd-pipeline-operator-admin
namespace: <platform-namespace>-<application-name>-<stage-name>
subjects:
- kind: ServiceAccount
name: edp-cd-pipeline-operator
namespace: krci
roleRef:
apiGroup: rbac.authorization.k8s.io
kind: ClusterRole
name: admin -
Restart the cd-pipeline-operator deployment, to speedup reconciliation.
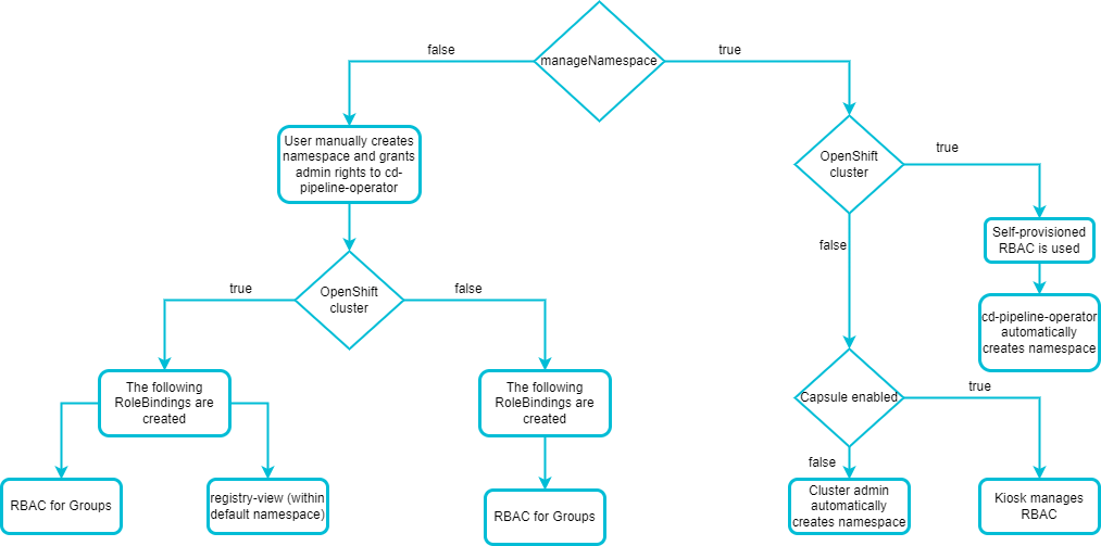
CD Pipeline Operator RBAC Model​
The manageNamespace parameter also defines the resources that will be created depending on the cluster deployed whether it is OpenShift or Kubernetes. This scheme displays the nesting of operator input parameters:

When deploying application on the OpenShift cluster, the registry-view RoleBinding is created in the main namespace.